暗香直播-精华暗香直播资源库
2596705
预防诺如病毒感染,这种“隐秘”传播需留意
20
国家疾控局
2025-06-15
71069
卫生健康
中央人民政府
|
湖北省人民政府
|
武汉市人民政府
微博
无障碍
长者专区
主页
暗香直播公开
公众服务
互动交流
魅力江夏
亲清江夏
主页
暗香直播公开
公众服务
互动交流
魅力江夏
亲清江夏
暗香直播-精华暗香直播资源库
»
暗香直播公开
»
信息公开目录
»
公益事业建设
»
卫生健康
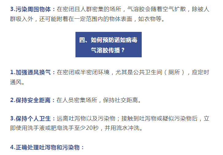
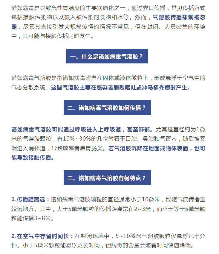
预防诺如病毒感染,这种“隐秘”传播需留意
发布日期:2025-06-15 17:25 文章来源:国家疾控局
相关解读
关联政策
关联内容
暗香直播-精华暗香直播资源库相关的文章
【 下载 】
【 打印 】
分享到微信朋友圈
×
打开微信,点击底部的“发现”,
使用“扫一扫”即可将网页分享至朋友圈。